ΠΠΎΠΌΠΏΠ°Π½ΠΈΡ Microsoft ΠΎΠ±ΡΡΠ²ΠΈΠ»Π° ΠΎΠ± ΠΎΡΠΊΡΡΡΠΈΠΈ ΠΈΠ½ΡΡΡΡΠΌΠ΅Π½ΡΠ°ΡΠΈΡ, ΠΎΠ±Π΅ΡΠΏΠ΅ΡΠΈΠ²Π°ΡΡΠ΅Π³ΠΎ ΡΠ°Π±ΠΎΡΡ ΠΏΠΎΠ΄ΡΠΈΡΡΠ΅ΠΌΡ WSL (Windows Subsystem for Linux), ΠΏΠΎΠ·Π²ΠΎΠ»ΡΡΡΠ΅ΠΉ Π·Π°ΠΏΡΡΠΊΠ°ΡΡ Linux-ΠΏΡΠΈΠ»ΠΎΠΆΠ΅Π½ΠΈΡ Π² Windows. ΠΡΠΌΠ΅ΡΠ°Π΅ΡΡΡ, ΡΡΠΎ ΡΠ΅ΠΏΠ΅ΡΡ Π»ΡΠ±ΠΎΠΉ ΠΆΠ΅Π»Π°ΡΡΠΈΠΉ ΠΌΠΎΠΆΠ΅Ρ ΡΠΎΠ±ΡΠ°ΡΡ WSL ΠΈΠ· ΠΈΡΡ ΠΎΠ΄Π½ΠΎΠ³ΠΎ ΠΊΠΎΠ΄Π° ΠΈ ΠΏΡΠΈΠ½ΡΡΡ ΡΡΠ°ΡΡΠΈΠ΅ Π² ΡΠ°Π·ΡΠ°Π±ΠΎΡΠΊΠ΅. Π‘ΡΠ΅Π΄ΠΈ ΠΏΡΠΎΡΠ΅Π³ΠΎ, Microsoft Π½Π°ΡΠ°Π» ΠΏΡΠΈΠ½ΠΈΠΌΠ°ΡΡ Π² WSL ΠΈΡΠΏΡΠ°Π²Π»Π΅Π½ΠΈΡ ΠΈ Π½ΠΎΠ²ΡΠ΅ Π²ΠΎΠ·ΠΌΠΎΠΆΠ½ΠΎΡΡΠΈ, ΠΏΠΎΠ΄Π³ΠΎΡΠΎΠ²Π»Π΅Π½Π½ΡΠ΅ ΠΏΡΠ΅Π΄ΡΡΠ°Π²ΠΈΡΠ΅Π»ΡΠΌΠΈ ΠΈΠ· ΡΠΎΠΎΠ±ΡΠ΅ΡΡΠ²Π°. ΠΠΎΠ΄ ΠΎΠΏΡΠ±Π»ΠΈΠΊΠΎΠ²Π°Π½ ΠΏΠΎΠ΄ Π»ΠΈΡΠ΅Π½Π·ΠΈΠ΅ΠΉ MIT. ΠΠ»Ρ ΡΠ°Π·ΡΠ°Π±ΠΎΡΡΠΈΠΊΠΎΠ², ΠΆΠ΅Π»Π°ΡΡΠΈΡ ΠΏΡΠΈΠ½ΡΡΡ ΡΡΠ°ΡΡΠΈΠ΅ Π² ΡΠ°Π±ΠΎΡΠ΅ Π½Π°Π΄ ΠΏΡΠΎΠ΅ΠΊΡΠΎΠΌ, Π·Π°ΠΏΡΡΠ΅Π½ ΡΠ°ΠΉΡ wsl.dev.
WSL ΠΏΡΠ΅Π΄ΠΎΡΡΠ°Π²Π»ΡΠ΅Ρ Π²ΠΈΡΡΡΠ°Π»ΡΠ½ΡΡ ΠΌΠ°ΡΠΈΠ½Ρ Ρ ΠΏΠΎΠ»Π½ΠΎΡΠ΅Π½Π½ΡΠΌ ΡΠ΄ΡΠΎΠΌ Linux (Π½Π° Π±Π°Π·Π΅ Π²Π΅ΡΠΊΠΈ 6.6), Π² ΠΊΠΎΡΠΎΡΠΎΠΉ ΠΌΠΎΠ³ΡΡ Π·Π°ΠΏΡΡΠΊΠ°ΡΡΡΡ Π΄ΠΈΡΡΡΠΈΠ±ΡΡΠΈΠ²Ρ Linux. Π―Π΄ΡΠΎ Π²ΠΊΠ»ΡΡΠ°Π΅Ρ ΡΠΏΠ΅ΡΠΈΡΠΈΡΠ½ΡΠ΅ Π΄Π»Ρ WSL ΠΈΠ·ΠΌΠ΅Π½Π΅Π½ΠΈΡ, ΡΠ°ΠΊΠΈΠ΅ ΠΊΠ°ΠΊ ΠΎΠΏΡΠΈΠΌΠΈΠ·Π°ΡΠΈΠΈ Π΄Π»Ρ ΡΠΎΠΊΡΠ°ΡΠ΅Π½ΠΈΡ Π²ΡΠ΅ΠΌΠ΅Π½ΠΈ Π·Π°ΠΏΡΡΠΊΠ° ΠΈ ΡΠΌΠ΅Π½ΡΡΠ΅Π½ΠΈΡ ΠΏΠΎΡΡΠ΅Π±Π»Π΅Π½ΠΈΡ ΠΏΠ°ΠΌΡΡΠΈ, Π²ΠΎΠ·ΠΌΠΎΠΆΠ½ΠΎΡΡΡ Π²ΠΎΠ·Π²ΡΠ°ΡΠ΅Π½ΠΈΡ Windows ΠΎΡΠ²ΠΎΠ±ΠΎΠΆΠ΄ΡΠ½Π½ΠΎΠΉ Linux-ΠΏΡΠΎΡΠ΅ΡΡΠ°ΠΌΠΈ ΠΏΠ°ΠΌΡΡΠΈ ΠΈ Π½Π°ΡΡΡΠΎΠΉΠΊΠΈ Π΄Π»Ρ ΠΈΡΠΊΠ»ΡΡΠ΅Π½ΠΈΡ Π»ΠΈΡΠ½ΠΈΡ Π΄ΡΠ°ΠΉΠ²Π΅ΡΠΎΠ² ΠΈ ΠΏΠΎΠ΄ΡΠΈΡΡΠ΅ΠΌ. Π‘ΠΈΡΡΠ΅ΠΌΠ° ΡΡΡΠ°Π½Π°Π²Π»ΠΈΠ²Π°Π΅ΡΡΡ Π² ΠΎΡΠ΄Π΅Π»ΡΠ½ΡΠΉ Π΄ΠΈΡΠΊΠΎΠ²ΡΠΉ ΠΎΠ±ΡΠ°Π· (VHD) c ΡΠ°ΠΉΠ»ΠΎΠ²ΠΎΠΉ ΡΠΈΡΡΠ΅ΠΌΠΎΠΉ ext4 ΠΈ Π²ΠΈΡΡΡΠ°Π»ΡΠ½ΡΠΌ ΡΠ΅ΡΠ΅Π²ΡΠΌ Π°Π΄Π°ΠΏΡΠ΅ΡΠΎΠΌ.
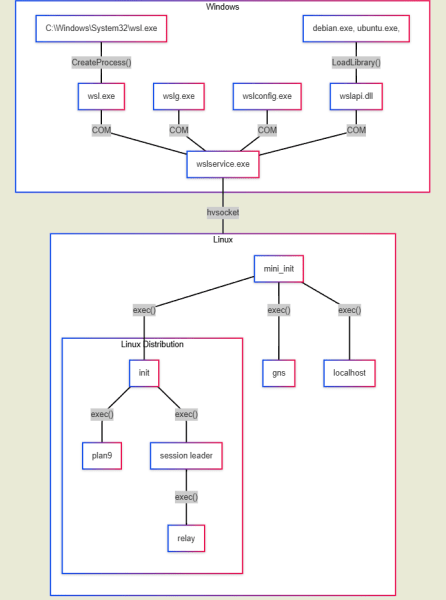
ΠΠΎΠΌΠΏΠΎΠ½Π΅Π½ΡΡ WSL, ΡΠ²ΡΠ·Π°Π½Π½ΡΠ΅ Ρ ΡΠ΄ΡΠΎΠΌ Linux ΠΈ Π³ΡΠ°ΡΠΈΡΠ΅ΡΠΊΠΈΠΌ ΡΡΠ΅ΠΊΠΎΠΌ wslg, ΠΏΡΠΈΠΌΠ΅Π½ΡΠ΅ΠΌΡΠΌ Π΄Π»Ρ Π΄Π»Ρ Π·Π°ΠΏΡΡΠΊΠ° GUI-ΠΏΡΠΈΠ»ΠΎΠΆΠ΅Π½ΠΈΠΉ Π½Π° Π±Π°Π·Π΅ Wayland ΠΈ X11, ΡΠ°Π·Π²ΠΈΠ²Π°Π»ΠΈΡΡ Π² ΠΎΡΠΊΡΡΡΠΎΠΌ Π²ΠΈΠ΄Π΅ ΠΈΠ·Π½Π°ΡΠ°Π»ΡΠ½ΠΎ, Π½ΠΎ Π²Π΅ΡΡ ΡΠΎΠΏΡΡΡΡΠ²ΡΡΡΠΈΠΉ ΠΈΠ½ΡΡΡΡΠΌΠ΅Π½ΡΠ°ΡΠΈΠΉ ΠΎΡΡΠ°Π²Π°Π»ΡΡ ΠΏΡΠΎΠΏΡΠΈΠ΅ΡΠ°ΡΠ½ΡΠΌ. ΠΡΠ½ΡΠ½Π΅ Π² ΡΠΈΡΠ»ΠΎ ΠΎΡΠΊΡΡΡΡΡ ΠΏΠ΅ΡΠ΅Π²Π΅Π΄Π΅Π½Ρ ΡΠ»Π΅Π΄ΡΡΡΠΈΠ΅ ΠΊΠΎΠΌΠΏΠΎΠ½Π΅Π½ΡΡ:
- Π£ΡΠΈΠ»ΠΈΡΡ ΠΊΠΎΠΌΠ°Π½Π΄Π½ΠΎΠΉ ΡΡΡΠΎΠΊΠΈ wsl.exe, wslconfig.exe ΠΈ wslg.exe, ΠΈΡΠΏΠΎΠ»ΡΠ·ΡΠ΅ΠΌΡΠ΅ Π΄Π»Ρ Π²Π·Π°ΠΈΠΌΠΎΠ΄Π΅ΠΉΡΡΠ²ΠΈΡ Ρ WSL.
- Π‘Π΅ΡΠ²ΠΈΡ wslservice.exe, ΠΏΡΠΈΠΌΠ΅Π½ΡΠ΅ΠΌΡΠΉ Π΄Π»Ρ Π·Π°ΠΏΡΡΠΊΠ° Π²ΠΈΡΡΡΠ°Π»ΡΠ½ΠΎΠΉ ΠΌΠ°ΡΠΈΠ½Ρ, Π°ΠΊΡΠΈΠ²Π°ΡΠΈΠΈ Π² Π½Π΅ΠΉ Linux-ΠΎΠΊΡΡΠΆΠ΅Π½ΠΈΡ ΠΈ ΠΌΠΎΠ½ΡΠΈΡΠΎΠ²Π°Π½ΠΈΡ ΡΠ°ΠΉΠ»ΠΎΠ²ΡΡ ΡΠΈΡΡΠ΅ΠΌ.
- Π€ΠΎΠ½ΠΎΠ²ΡΠ΅ ΠΏΡΠΎΡΠ΅ΡΡΡ, Π·Π°ΠΏΡΡΠΊΠ°Π΅ΠΌΡΠ΅ Π² Linux-ΠΎΠΊΡΡΠΆΠ΅Π½ΠΈΠΈ Π΄Π»Ρ Π΄ΠΎΡΡΡΠΏΠ° ΠΊ ΡΡΠ½ΠΊΡΠΈΠΎΠ½Π°Π»ΡΠ½ΠΎΡΡΠΈ WSL. ΠΠ°ΠΏΡΠΈΠΌΠ΅Ρ, ΠΏΡΠΎΡΠ΅ΡΡ init Π΄Π»Ρ Π½Π°ΡΠ°Π»ΡΠ½ΠΎΠΉ ΠΈΠ½ΠΈΡΠΈΠ°Π»ΠΈΠ·Π°ΡΠΈΠΈ, gns Π΄Π»Ρ Π½Π°ΡΡΡΠΎΠΉΠΊΠΈ ΡΠ΅ΡΠ΅Π²ΠΎΠ³ΠΎ Π΄ΠΎΡΡΡΠΏΠ°, localhost Π΄Π»Ρ ΠΏΠ΅ΡΠ΅Π½Π°ΠΏΡΠ°Π²Π»Π΅Π½ΠΈΡ ΠΏΠΎΡΡΠΎΠ².
- ΠΡΠΎΡΠ΅ΡΡ plan9 c ΡΠ΅Π°Π»ΠΈΠ·Π°ΡΠΈΠ΅ΠΉ ΡΠ΅ΡΠ²Π΅ΡΠ° Plan9, ΠΏΡΠΈΠΌΠ΅Π½ΡΠ΅ΠΌΠΎΠ³ΠΎ Π² WSL Π΄Π»Ρ ΡΠΎΠ²ΠΌΠ΅ΡΡΠ½ΠΎΠ³ΠΎ Π΄ΠΎΡΡΡΠΏΠ° ΠΊ Linux-ΡΠ°ΠΉΠ»Π°ΠΌ ΠΈΠ· Windows.

ΠΡΡΠ°ΡΡΡΡ ΡΠ°ΡΡΡΡ Windows ΠΈ Π½Π΅ ΠΎΡΠΊΡΡΡΡ Π² Π½Π°ΡΡΠΎΡΡΠ΅Π΅ Π²ΡΠ΅ΠΌΡ:
- ΠΡΠ°ΠΉΠ²Π΅Ρ ΡΠ΄ΡΠ° Lxcore.sys, ΠΏΡΠΈΠΌΠ΅Π½ΡΠ΅ΠΌΡΠΉ Π΄Π»Ρ Π·Π°ΠΏΡΡΠΊΠ° ΠΈΡΠΏΠΎΠ»Π½ΡΠ΅ΠΌΡΡ ΡΠ°ΠΉΠ»ΠΎΠ² Π² ΡΠΎΡΠΌΠ°ΡΠ΅ ELF ΡΠ΅ΡΠ΅Π· ΡΠ»ΠΎΠΉ ΠΎΠ±Π΅ΡΠΏΠ΅ΡΠ΅Π½ΠΈΡ ΡΠΎΠ²ΠΌΠ΅ΡΡΠΈΠΌΠΎΡΡΠΈ.
- ΠΡΠ°ΠΉΠ²Π΅Ρ P9rdr.sys ΠΈ Π±ΠΈΠ±Π»ΠΈΠΎΡΠ΅ΠΊΠ° p9np.dll, ΠΎΠ±Π΅ΡΠΏΠ΅ΡΠΈΠ²Π°ΡΡΠΈΠ΅ ΠΏΠ΅ΡΠ΅Π½Π°ΠΏΡΠ°Π²Π»Π΅Π½ΠΈΠ΅ Π΄ΠΎΡΡΡΠΏΠ° ΠΊ Π€Π‘ Β«\\wsl.localhostΒ» ΠΏΡΠΈ ΠΎΠ±ΡΠ°ΡΠ΅Π½ΠΈΠΈ ΠΈΠ· Windows ΠΊ Linux.
ΠΠ΄Π½ΠΎΠ²ΡΠ΅ΠΌΠ΅Π½Π½ΠΎ ΠΊΠΎΠΌΠΏΠ°Π½ΠΈΡ Microsoft ΠΎΡΠΊΡΡΠ»Π° ΠΏΠΎΠ΄ Π»ΠΈΡΠ΅Π½Π·ΠΈΠ΅ΠΉ MIT ΠΈΡΡ ΠΎΠ΄Π½ΡΠΉ ΠΊΠΎΠ΄ ΠΊΠΎΠ½ΡΠΎΠ»ΡΠ½ΠΎΠ³ΠΎ ΡΠ΅ΠΊΡΡΠΎΠ²ΠΎΠ³ΠΎ ΡΠ΅Π΄Π°ΠΊΡΠΎΡΠ° Edit, Π½Π°ΠΏΠΈΡΠ°Π½Π½ΠΎΠ³ΠΎ Π½Π° ΡΠ·ΡΠΊΠ΅ Rust ΠΈ Π½Π°ΡΠ΅Π»Π΅Π½Π½ΠΎΠ³ΠΎ Π½Π° ΠΏΠΎΡΡΠ°Π²ΠΊΡ ΠΏΠΎ ΡΠΌΠΎΠ»ΡΠ°Π½ΠΈΡ Π² 64-ΡΠ°Π·ΡΡΠ΄Π½ΡΡ Π²Π΅ΡΡΠΈΡΡ Windows. Π Π±Π»ΠΈΠΆΠ°ΠΉΡΠΈΠ΅ ΠΌΠ΅ΡΡΡΡ ΡΠ΅Π΄Π°ΠΊΡΠΎΡ Π±ΡΠ΄Π΅Ρ ΠΏΡΠ΅Π΄Π»ΠΎΠΆΠ΅Π½ Π΄Π»Ρ ΠΎΠ·Π½Π°ΠΊΠΎΠΌΠ»Π΅Π½ΠΈΡ ΠΈ ΡΠ΅ΡΡΠΈΡΠΎΠ²Π°Π½ΠΈΡ Π² ΡΠ±ΠΎΡΠΊΠ°Ρ Windows Insider Program, ΠΏΠΎΡΠ»Π΅ ΡΠ΅Π³ΠΎ Π²ΠΎΠΉΠ΄ΡΡ Π² ΡΡΠ°ΡΠ½ΡΡ ΠΏΠΎΡΡΠ°Π²ΠΊΡ Windows 11.
Π ΡΠ΅Π΄Π°ΠΊΡΠΎΡΠ΅ ΠΏΠΎΠΏΡΡΠ°Π»ΠΈΡΡ ΡΠ΅Π°Π»ΠΈΠ·ΠΎΠ²Π°ΡΡ ΡΠΎΠ²ΡΠ΅ΠΌΠ΅Π½Π½ΡΠΉ ΠΈΠ½ΡΠ΅ΡΡΠ΅ΠΉΡ Ρ ΡΠΏΡΠ°Π²Π»Π΅Π½ΠΈΠ΅ΠΌ Π² ΡΡΠΈΠ»Π΅ VS Code. Π¦Π΅Π»ΡΡ Π·Π°ΡΠ²Π»Π΅Π½ΠΎ ΠΏΡΠ΅Π΄ΠΎΡΡΠ°Π²Π»Π΅Π½ΠΈΠ΅ ΠΈΠ½ΡΠ΅ΡΡΠ΅ΠΉΡΠ°, ΠΊΠΎΡΠΎΡΡΠΉ Π±ΡΠ» Π±Ρ ΠΏΠΎΠ½ΡΡΠ΅Π½ ΠΈ ΠΏΡΠΎΡΡ Π² ΠΈΡΠΏΠΎΠ»ΡΠ·ΠΎΠ²Π°Π½ΠΈΠΈ Π΄Π°ΠΆΠ΅ Π΄Π»Ρ ΡΠ΅Ρ , ΠΊΡΠΎ Π½Π΅ ΠΈΠΌΠ΅Π΅Ρ ΠΎΠΏΡΡΠ° ΡΠ°Π±ΠΎΡΡ Π² ΡΠ΅ΡΠΌΠΈΠ½Π°Π»Π΅. Π Π΅Π΄Π°ΠΊΡΠΎΡ ΠΊΠΎΠΌΠΏΠ°ΠΊΡΠ΅Π½ ΠΈ Π·Π°Π½ΠΈΠΌΠ°Π΅Ρ Π²ΡΠ΅Π³ΠΎ 250kB Π½Π° Π΄ΠΈΡΠΊΠ΅. ΠΠ· Π²ΠΎΠ·ΠΌΠΎΠΆΠ½ΠΎΡΡΠ΅ΠΉ ΡΠΏΠΎΠΌΡΠ½ΡΡΡ: ΡΠΈΡΡΠ΅ΠΌΠ° ΠΌΠ΅Π½Ρ, ΡΠΏΡΠ°Π²Π»Π΅Π½ΠΈΠ΅ ΠΊΠ»Π°Π²ΠΈΠ°ΡΡΡΠ½ΡΠΌΠΈ ΠΊΠΎΠΌΠ±ΠΈΠ½Π°ΡΠΈΡΠΌΠΈ ΠΈΠ»ΠΈ ΠΌΡΡΡΡ, ΠΏΠΎΠ΄Π΄Π΅ΡΠΆΠΊΠ° Π²ΠΊΠ»Π°Π΄ΠΎΠΊ ΠΈ ΠΎΠ΄Π½ΠΎΠ²ΡΠ΅ΠΌΠ΅Π½Π½ΠΎΠΉ ΡΠ°Π±ΠΎΡΡ Ρ Π½Π΅ΡΠΊΠΎΠ»ΡΠΊΠΈΠΌΠΈ ΡΠ°ΠΉΠ»Π°ΠΌΠΈ, ΠΎΠΏΠ΅ΡΠ°ΡΠΈΠΈ ΠΏΠΎΠΈΡΠΊΠ° ΠΈ Π·Π°ΠΌΠ΅Π½Ρ, ΡΠ΅ΠΆΠΈΠΌ Π°Π²ΡΠΎΠΌΠ°ΡΠΈΡΠ΅ΡΠΊΠΎΠ³ΠΎ ΠΏΠ΅ΡΠ΅Π½ΠΎΡΠ° ΡΠ΅ΠΊΡΡΠ° Π½Π° Π½ΠΎΠ²ΡΡ ΡΡΡΠΎΠΊΡ.

ΠΠΎΠΏΠΎΠ»Π½ΠΈΡΠ΅Π»ΡΠ½ΠΎ ΠΌΠΎΠΆΠ½ΠΎ ΠΎΡΠΌΠ΅ΡΠΈΡΡ ΡΡΡΡΠ°Π½Π΅Π½ΠΈΠ΅ Π² ΠΌΠ°ΠΉΡΠΊΠΎΠΌ ΠΎΠ±Π½ΠΎΠ²Π»Π΅Π½ΠΈΠΈ Windows ΠΎΡΠΈΠ±ΠΊΠΈ, ΠΏΡΠΈΠ²ΠΎΠ΄ΠΈΠ²ΡΠ΅ΠΉ ΠΊ Π½Π΅Π²ΠΎΠ·ΠΌΠΎΠΆΠ½ΠΎΡΡΠΈ Π·Π°Π³ΡΡΠ·ΠΈΡΡ Π½Π΅ΠΊΠΎΡΠΎΡΡΠ΅ Linux-ΡΠΈΡΡΠ΅ΠΌΡ Π² ΠΊΠΎΠ½ΡΠΈΠ³ΡΡΠ°ΡΠΈΡΡ
Ρ Π΄Π²ΠΎΠΉΠ½ΠΎΠΉ Π·Π°Π³ΡΡΠ·ΠΊΠΎΠΉ, Π² ΠΊΠΎΡΠΎΡΡΡ
Π½Π° ΠΎΠ΄Π½ΠΎΠΌ ΠΊΠΎΠΌΠΏΡΡΡΠ΅ΡΠ΅ ΠΈΡΠΏΠΎΠ»ΡΠ·ΡΡΡΡΡ Windows ΠΈ Linux. ΠΡΠΎΠ±Π»Π΅ΠΌΠ° Π²ΠΎΠ·Π½ΠΈΠΊΠ»Π° Π² Π°Π²Π³ΡΡΡΠ΅ ΠΏΡΠΎΡΠ»ΠΎΠ³ΠΎ Π³ΠΎΠ΄Π° ΠΈ ΡΡΡΡΠ°Π½Π΅Π½Π° ΡΠΎΠ»ΡΠΊΠΎ ΡΠ΅ΠΉΡΠ°Ρ (Π΄ΠΎ ΡΡΠΎΠ³ΠΎ ΠΈΡΠΏΡΠ°Π²Π»Π΅Π½ΠΈΠ΅ ΡΡΠ΅Π±ΠΎΠ²Π°Π»ΠΎ ΡΡΡΠ½ΠΎΠ³ΠΎ ΡΠ΄Π°Π»Π΅Π½ΠΈΡ Π΄Π°Π½Π½ΡΡ
SBAT, ΡΡΡΠ°Π½ΠΎΠ²Π»Π΅Π½Π½ΡΡ
Π² UEFI). Π‘ΡΡΡ ΠΎΡΠΈΠ±ΠΊΠΈ Π² ΡΠΎΠΌ, ΡΡΠΎ Microsoft Ρ
ΠΎΡΠ΅Π» Π·Π°Π±Π»ΠΎΠΊΠΈΡΠΎΠ²Π°ΡΡ Π²ΠΎΠ·ΠΌΠΎΠΆΠ½ΠΎΡΡΡ ΠΎΠ±Ρ
ΠΎΠ΄Π° ΡΠ΅ΠΆΠΈΠΌΠ° Secure Boot ΠΏΡΠΈ ΠΏΠΎΠΌΠΎΡΠΈ ΡΡΠ·Π²ΠΈΠΌΡΡ
Π²Π΅ΡΡΠΈΠΉ GRUB Π½Π° ΠΊΠΎΠΌΠΏΡΡΡΠ΅ΡΠ°Ρ
, Π½Π° ΠΊΠΎΡΠΎΡΡΡ
ΠΈΡΠΏΠΎΠ»ΡΠ·ΡΠ΅ΡΡΡ ΡΠΎΠ»ΡΠΊΠΎ Windows, Π½ΠΎ Π½Π΅ ΡΡΡΠ» Π½ΡΠ°Π½ΡΡ. Π ΠΈΡΠΎΠ³Π΅ ΠΈΠ·ΠΌΠ΅Π½Π΅Π½ΠΈΠ΅ ΠΏΡΠΈΠ²Π΅Π»ΠΎ ΠΊ Π½Π°ΡΡΡΠ΅Π½ΠΈΡ ΠΏΡΠΎΡΠ΅ΡΡΠ° Π·Π°Π³ΡΡΠ·ΠΊΠΈ Ρ ΠΏΠΎΠ»ΡΠ·ΠΎΠ²Π°ΡΠ΅Π»Π΅ΠΉ ΡΠΈΡΡΠ΅ΠΌ Ρ Π΄Π²ΠΎΠΉΠ½ΠΎΠΉ Π·Π°Π³ΡΡΠ·ΠΊΠΎΠΉ, ΠΈΡΠΏΠΎΠ»ΡΠ·ΡΡΡΠΈΡ
Π΄ΠΈΡΡΡΠΈΠ±ΡΡΠΈΠ²Ρ Linux Ρ Π½Π΅ΠΎΠ±Π½ΠΎΠ²Π»ΡΠ½Π½ΡΠΌΠΈ ΠΏΠ°ΡΠ°ΠΌΠ΅ΡΡΠ°ΠΌΠΈ SBAT ΠΈ Π·Π°Π³ΡΡΠ·ΡΠΈΠΊΠΎΠΌ GRUB.
ΠΡΡΠΎΡΠ½ΠΈΠΊ: opennet.ru

