ΠΠ΅ΠΊΠΎΠΌΠΌΠ΅ΡΡΠ΅ΡΠΊΠ°Ρ ΠΎΡΠ³Π°Π½ΠΈΠ·Π°ΡΠΈΡ Open Quantum Design (OQD), ΡΡΡΠ΅ΠΆΠ΄ΡΠ½Π½Π°Ρ ΠΈΡΡΠ»Π΅Π΄ΠΎΠ²Π°ΡΠ΅Π»ΡΠΌΠΈ ΠΈΠ· ΠΠ½ΡΡΠΈΡΡΡΠ° ΠΊΠ²Π°Π½ΡΠΎΠ²ΡΡ Π²ΡΡΠΈΡΠ»Π΅Π½ΠΈΠΉ ΡΠ½ΠΈΠ²Π΅ΡΡΠΈΡΠ΅ΡΠ° ΠΠ°ΡΠ΅ΡΠ»ΠΎΠΎ (ΠΠ°Π½Π°Π΄Π°), ΡΠ°Π·ΡΠ°Π±Π°ΡΡΠ²Π°Π΅Ρ ΠΏΠ΅ΡΠ²ΡΠΉ ΠΎΡΠΊΡΡΡΡΠΉ ΠΊΠ²Π°Π½ΡΠΎΠ²ΡΠΉ ΠΊΠΎΠΌΠΏΡΡΡΠ΅Ρ. Π Π°Π±ΠΎΡΠΈΠΉ ΠΏΡΠΎΡΠΎΡΠΈΠΏ ΠΎΡΠΊΡΡΡΠΎΠ³ΠΎ ΠΊΠ²Π°Π½ΡΠΎΠ²ΠΎΠ³ΠΎ ΠΊΠΎΠΌΠΏΡΡΡΠ΅ΡΠ° ΡΠ°Π·Π²ΠΈΠ²Π°Π΅ΡΡΡ ΠΊΠ°ΠΊ ΡΠΎΠ²ΠΌΠ΅ΡΡΠ½ΡΠΉ ΠΏΡΠΎΠ΅ΠΊΡ, Π°ΠΊΠΊΡΠΌΡΠ»ΠΈΡΡΡΡΠΈΠΉ ΡΠ΅ΡΡΡΡΡ, Π·Π½Π°Π½ΠΈΡ ΠΈ ΠΎΠΏΡΡ Π³ΡΡΠΏΠΏ ΠΈΡΡΠ»Π΅Π΄ΠΎΠ²Π°ΡΠ΅Π»Π΅ΠΉ ΠΈΠ· ΡΠ°Π·Π»ΠΈΡΠ½ΡΡ ΡΠ½ΠΈΠ²Π΅ΡΡΠΈΡΠ΅ΡΠΎΠ², Π½Π΅ΠΊΠΎΠΌΠΌΠ΅ΡΡΠ΅ΡΠΊΠΈΡ ΠΎΡΠ³Π°Π½ΠΈΠ·Π°ΡΠΈΠΉ ΠΈ ΡΠ°ΡΡΠ½ΡΡ ΠΊΠΎΠΌΠΏΠ°Π½ΠΈΠΉ, ΡΠΏΠ΅ΡΠΈΠ°Π»ΠΈΠ·ΠΈΡΡΡΡΠΈΡ ΡΡ Π½Π° ΡΠ°Π·ΡΠ°Π±ΠΎΡΠΊΠ°Ρ Π² ΠΎΠ±Π»Π°ΡΡΠΈ ΠΊΠ²Π°Π½ΡΠΎΠ²ΡΡ Π²ΡΡΠΈΡΠ»Π΅Π½ΠΈΠΉ.
ΠΡΠΌΠ΅ΡΠ°Π΅ΡΡΡ, ΡΡΠΎ ΡΠΎΠ²ΠΌΠ΅ΡΡΠ½Π°Ρ ΡΠ°Π±ΠΎΡΠ° Π΄Π°ΡΡ Π²ΠΎΠ·ΠΌΠΎΠΆΠ½ΠΎΡΡΡ ΡΡΠΊΠΎΡΠΈΡΡ Π΄ΠΎΡΡΠΈΠΆΠ΅Π½ΠΈΠ΅ ΡΠ΅Π·ΡΠ»ΡΡΠ°ΡΠ°, ΡΠΏΠΎΡΠΎΠ±ΡΡΠ²ΡΠ΅Ρ ΡΠ°Π·Π½ΠΎΡΡΠΎΡΠΎΠ½Π½Π΅ΠΌΡ ΡΠ°ΡΡΠΌΠΎΡΡΠ΅Π½ΠΈΡ ΠΏΡΡΠ΅ΠΉ ΡΠ΅ΡΠ΅Π½ΠΈΡ ΠΏΡΠΎΠ±Π»Π΅ΠΌ ΠΈ ΠΏΠΎΠ·Π²ΠΎΠ»ΡΠ΅Ρ ΠΏΡΠΈΠ½ΡΡΡ ΡΡΠ°ΡΡΠΈΠ΅ Π² ΡΠ°Π±ΠΎΡΠ΅ Π΄Π°ΠΆΠ΅ Π½Π΅Π±ΠΎΠ»ΡΡΠΈΠΌ ΠΊΠΎΠΌΠ°Π½Π΄Π°ΠΌ, Π½Π΅ ΠΎΠ±Π»Π°Π΄Π°ΡΡΠΈΠΌ ΡΠ΅ΡΡΡΡΠ°ΠΌΠΈ Π΄Π»Ρ ΡΠ°ΠΌΠΎΡΡΠΎΡΡΠ΅Π»ΡΠ½ΡΡ ΠΈΡΡΠ»Π΅Π΄ΠΎΠ²Π°Π½ΠΈΠΉ Π² ΠΎΠ±Π»Π°ΡΡΠΈ ΠΊΠ²Π°Π½ΡΠΎΠ²ΡΡ ΡΠΈΡΡΠ΅ΠΌ. ΠΡΠ΅ ΠΊΠΎΠΌΠΏΠΎΠ½Π΅Π½ΡΡ ΠΏΡΠΎΠ΅ΠΊΡΠ°, Π²ΠΊΠ»ΡΡΠ°Ρ ΡΠΌΡΠ»ΡΡΠΎΡ ΠΊΠ²Π°Π½ΡΠΎΠ²ΠΎΠ³ΠΎ ΠΊΠΎΠΌΠΏΡΡΡΠ΅ΡΠ° ΠΈ ΡΡΠ΅ΠΊ Π΄Π»Ρ ΡΠ°Π·ΡΠ°Π±ΠΎΡΠΊΠΈ ΠΏΡΠΈΠ»ΠΎΠΆΠ΅Π½ΠΈΠΉ, ΡΠ°ΡΠΏΡΠΎΡΡΡΠ°Π½ΡΡΡΡΡ Π½Π° GitHub ΠΏΠΎΠ΄ Π»ΠΈΡΠ΅Π½Π·ΠΈΠ΅ΠΉ Apache. ΠΡΠΎΠ΅ΠΊΡΠΎΠΌ ΡΠ°ΠΊΠΆΠ΅ ΡΠΎΠ·Π΄Π°Π½ ΡΠ°ΠΉΡ Ρ Π΄ΠΎΠΊΡΠΌΠ΅Π½ΡΠ°ΡΠΈΠ΅ΠΉ.

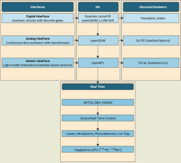
ΠΠΏΠΏΠ°ΡΠ°ΡΠ½Π°Ρ ΡΠ΅Π°Π»ΠΈΠ·Π°ΡΠΈΡ ΠΊΠ²Π°Π½ΡΠΎΠ²ΠΎΠ³ΠΎ ΠΊΠΎΠΌΠΏΡΡΡΠ΅ΡΠ° Π½Π°Ρ ΠΎΠ΄ΠΈΡΡΡ Π½Π° ΡΡΠ°Π΄ΠΈΠΈ ΡΠ±ΠΎΡΠΊΠΈ ΠΈ ΡΠ΅ΡΡΠΈΡΠΎΠ²Π°Π½ΠΈΡ. Π‘Ρ Π΅ΠΌΡ ΠΈ ΠΏΡΠΎΠ΅ΠΊΡΠ½ΡΠ΅ ΡΠ°ΠΉΠ»Ρ, Π½Π΅ΠΎΠ±Ρ ΠΎΠ΄ΠΈΠΌΡΠ΅ Π΄Π»Ρ ΡΠ±ΠΎΡΠΊΠΈ Π°Π½Π°Π»ΠΎΠ³ΠΈΡΠ½ΠΎΠΉ ΡΠΈΡΡΠ΅ΠΌΡ, Π±ΡΠ΄ΡΡ ΠΎΡΠΊΡΡΡΡ Π² ΡΠΎΠΎΡΠ²Π΅ΡΡΡΠ²ΠΈΠΈ Ρ ΠΏΡΠΈΠ½ΡΠΈΠΏΠ°ΠΌΠΈ Open Hardware ΠΏΠΎΠ΄ Π»ΠΈΡΠ΅Π½Π·ΠΈΠ΅ΠΉ Π±Π»ΠΈΠ·ΠΊΠΎΠΉ ΠΊ Apache 2.0. ΠΡΠΈ ΡΠ°Π·ΡΠ°Π±ΠΎΡΠΊΠ΅ Π·Π°Π΄Π΅ΠΉΡΡΠ²ΠΎΠ²Π°Π½Ρ Π½Π°ΡΠ°Π±ΠΎΡΠΊΠΈ ΡΡΡΠ΅ΡΡΠ²ΡΡΡΠΈΡ ΠΎΡΠΊΡΡΡΡΡ ΠΏΡΠΎΠ΅ΠΊΡΠΎΠ² Π² ΠΎΠ±Π»Π°ΡΡΠΈ ΠΊΠ²Π°Π½ΡΠΎΠ²ΠΎΠΉ ΡΠΈΠ·ΠΈΠΊΠΈ, ΡΠ°ΠΊΠΈΡ ΠΊΠ°ΠΊ ΠΏΠ»Π°ΡΡΠΎΡΠΌΠ° Π΄Π»Ρ ΠΏΡΠΎΠ²Π΅Π΄Π΅Π½ΠΈΡ ΡΠΊΡΠΏΠ΅ΡΠΈΠΌΠ΅Π½ΡΠΎΠ² Ρ ΠΊΠ²Π°Π½ΡΠΎΠ²ΡΠΌΠΈ ΡΠΈΡΡΠ΅ΠΌΠ°ΠΌΠΈ ARTIQ (Advanced Real-Time Infrastructure for Quantum physics) ΠΈ Π°ΠΏΠΏΠ°ΡΠ°ΡΠ½ΡΠ΅ ΡΠ΅ΡΠ΅Π½ΠΈΡ ΠΎΡ ΡΠΎΠΎΠ±ΡΠ΅ΡΡΠ²Π° Sinara.
ΠΠ»Ρ ΡΠ°Π±ΠΎΡΡ Π½Π°Π΄ ΠΏΡΠΎΠ΅ΠΊΡΠΎΠΌ ΡΡΠΎΡΠΌΠΈΡΠΎΠ²Π°Π½ΠΎ ΡΠ΅ΡΡΡ ΡΠ°Π±ΠΎΡΠΈΡ Π³ΡΡΠΏΠΏ, Π·Π°Π½ΠΈΠΌΠ°ΡΡΠΈΡ ΡΡ ΠΏΡΠΎΠ³ΡΠ°ΠΌΠΌΠ½ΡΠΌ ΡΡΠ΅ΠΊΠΎΠΌ (ΠΊΠΎΠΌΠΏΠΈΠ»ΡΡΠΎΡ Π΄Π»Ρ ΠΊΠ²Π°Π½ΡΠΎΠ²ΠΎΠ³ΠΎ ΠΊΠΎΠΌΠΏΡΡΡΠ΅ΡΠ°, ΡΡΠ°Π½ΡΠ»ΡΡΠΎΡΡ Π²ΡΡΠΎΠΊΠΎΡΡΠΎΠ²Π½Π΅Π²ΡΡ Π°Π»Π³ΠΎΡΠΈΡΠΌΠΎΠ², ΡΡΠΈΠ»ΠΈΡΡ Π΄Π»Ρ ΠΎΡΠ΅Π½ΠΊΠΈ ΠΏΡΠΎΠΈΠ·Π²ΠΎΠ΄ΠΈΡΠ΅Π»ΡΠ½ΠΎΡΡΠΈ ΠΈ Π²Π΅ΡΠΈΡΠΈΠΊΠ°ΡΠΈΠΈ ΠΊΠΎΡΡΠ΅ΠΊΡΠ½ΠΎΡΡΠΈ ΡΠ°Π±ΠΎΡΡ), ΠΌΠ΅ΡΠΎΠ΄Π°ΠΌΠΈ ΠΊΠΎΡΡΠ΅ΠΊΡΠΈΠΈ ΠΎΡΠΈΠ±ΠΎΠΊ ΠΈ ΡΠ½ΠΈΠΆΠ΅Π½ΠΈΡ Π²Π»ΠΈΡΠ½ΠΈΡ ΡΡΠΌΠΎΠ² Π² ΠΊΠ²Π°Π½ΡΠΎΠ²ΡΡ ΡΠΈΡΡΠ΅ΠΌΠ°Ρ , ΡΠ°Π·ΡΠ°Π±ΠΎΡΠΊΠΎΠΉ ΠΌΠΎΠ΄Π΅Π»Π΅ΠΉ Π΄Π»Ρ ΡΠΈΠΌΡΠ»ΡΡΠΈΠΈ, Π½Π°ΠΏΠΈΡΠ°Π½ΠΈΠ΅ΠΌ ΠΎΠ±ΡΡΠ°ΡΡΠΈΡ ΠΌΠ°ΡΠ΅ΡΠΈΠ°Π»ΠΎΠ², ΡΠ°Π·ΡΠ°Π±ΠΎΡΠΊΠΎΠΉ AI-ΡΠ΅Ρ Π½ΠΎΠ»ΠΎΠ³ΠΈΠΉ Π΄Π»Ρ ΠΎΠΏΡΠΈΠΌΠΈΠ·Π°ΡΠΈΠΈ ΠΈ Π³Π΅Π½Π΅ΡΠ°ΡΠΈΠΈ ΠΊΠ²Π°Π½ΡΠΎΠ²ΡΡ Π°Π»Π³ΠΎΡΠΈΡΠΌΠΎΠ², ΡΠΎΠ·Π΄Π°Π½ΠΈΠ΅ΠΌ ΠΈΠ½ΡΠ΅ΡΡΠ΅ΠΉΡΠ° Π΄Π»Ρ ΡΠ΄Π°Π»ΡΠ½Π½ΠΎΠ³ΠΎ ΠΏΡΠΎΠ²Π΅Π΄Π΅Π½ΠΈΡ ΡΠΊΡΠΏΠ΅ΡΠΈΠΌΠ΅Π½ΡΠΎΠ² Ρ ΠΊΠ²Π°Π½ΡΠΎΠ²ΡΠΌ ΠΊΠΎΠΌΠΏΡΡΡΠ΅ΡΠΎΠΌ.
Π Π°ΠΏΠΏΠ°ΡΠ°ΡΠ½ΠΎΠΉ ΡΠ΅Π°Π»ΠΈΠ·Π°ΡΠΈΠΈ ΡΠ°Π·Π²ΠΈΠ²Π°Π΅ΡΡΡ ΡΠΈΡΡΠ΅ΠΌΠ° ΠΊΠ²Π°Π½ΡΠΎΠ²ΡΡ Π²ΡΡΠΈΡΠ»Π΅Π½ΠΈΠΉ Π½Π° ΠΈΠΎΠ½Π½ΡΡ Π»ΠΎΠ²ΡΡΠΊΠ°Ρ (Ion Trap), Π² ΠΊΠΎΡΠΎΡΠΎΠΉ Π°ΡΠΎΠΌΡ Π²ΡΡΡΡΠΏΠ°ΡΡ Π² ΡΠΎΠ»ΠΈ ΠΊΡΠ±ΠΈΡΠΎΠ². Π ΡΠ°Π·ΡΠ°Π±Π°ΡΡΠ²Π°Π΅ΠΌΠΎΠΌ ΠΊΠ²Π°Π½ΡΠΎΠ²ΠΎΠΌ ΠΊΠΎΠΌΠΏΡΡΡΠ΅ΡΠ΅ ΠΈΠΎΠ½Ρ ΠΈΠ·ΠΎΠ»ΠΈΡΡΡΡΡΡ ΠΎΡ Π²Π½Π΅ΡΠ½Π΅ΠΉ ΡΡΠ΅Π΄Ρ Π² Π²Π°ΠΊΡΡΠΌΠ΅ ΠΏΡΠΈ ΠΏΠΎΠΌΠΎΡΠΈ ΡΠ»Π΅ΠΊΡΡΠΎΠΌΠ°Π³Π½ΠΈΡΠ½ΡΡ ΠΏΠΎΠ»Π΅ΠΉ ΠΈ ΠΏΠ΅ΡΠ΅Π²ΠΎΠ΄ΡΡΡΡ Π² ΠΊΠ²Π°Π½ΡΠΎΠ²ΠΎΠ΅ ΡΠΎΡΡΠΎΡΠ½ΠΈΠ΅ ΠΏΡΡΡΠΌ ΠΎΡ Π»Π°ΠΆΠ΄Π΅Π½ΠΈΡ Π΄ΠΎ ΡΠ΅ΠΌΠΏΠ΅ΡΠ°ΡΡΡ Π±Π»ΠΈΠ·ΠΊΠΈΡ ΠΊ Π°Π±ΡΠΎΠ»ΡΡΠ½ΠΎΠΌΡ Π½ΡΠ»Ρ. Π‘ΠΎΡΡΠΎΡΠ½ΠΈΠ΅ ΠΈΠΎΠ½ΠΎΠ² ΠΌΠ΅Π½ΡΠ΅ΡΡΡ ΠΏΡΠΈ ΠΏΠΎΠΌΠΎΡΠΈ Π»Π°Π·Π΅ΡΠ½ΡΡ ΠΈΠΌΠΏΡΠ»ΡΡΠΎΠ², Π° ΡΠΎΡΡΠΎΡΠ½ΠΈΠ΅ ΠΊΡΠ±ΠΈΡΠ° ΠΎΠΏΡΠ΅Π΄Π΅Π»ΡΠ΅ΡΡΡ ΠΏΠΎ ΠΈΠ½ΡΠ΅Π½ΡΠΈΠ²Π½ΠΎΡΡΠΈ ΡΠ²Π΅ΡΠ΅Π½ΠΈΡ ΠΈΠΎΠ½Π° ΠΏΠΎΠ΄ Π²ΠΎΠ·Π΄Π΅ΠΉΡΡΠ²ΠΈΠ΅ΠΌ Π»Π°Π·Π΅ΡΠ½ΠΎΠ³ΠΎ Π»ΡΡΠ°. Π Π°Π·Π²ΠΈΠ²Π°ΡΡΡΡ ΠΏΡΠΎΡΠΎΡΠΈΠΏΡ Π½Π° ΠΈΠΎΠ½Π°Ρ ΠΈΡΡΠ΅ΡΠ±ΠΈΡ (171Yb+) ΠΈ Π±Π°ΡΠΈΡ (138Ba+), Π² ΠΊΠΎΡΠΎΡΡΡ ΠΏΠ»Π°Π½ΠΈΡΡΡΡ ΡΠ΅Π°Π»ΠΈΠ·ΠΎΠ²Π°ΡΡ 30-50 ΠΈ 16 ΠΊΡΠ±ΠΈΡΠΎΠ².


ΠΡΡΠΎΡΠ½ΠΈΠΊ: opennet.ru

